Team Kami

Sintesia Animalia Indonesia

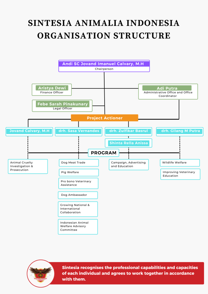
Anggota Kami

  • Sintesia Board


    Chairperson : Andi SC Jovand Imanuel Calvary, M.H
    Finance Officer : Aristya Dewi
    Legal Officer : Febe Sarah Pinakunary
    Administrative Office and Office Coordinator : Adi Putra

  • Project Actioner


    Jovand Imanuel Calvary, M.H
    drh. Sasa Vernandes, M.Si
    drh. Zulfikar Basrul, M.Sc. and Cicilia Wahyu Indah Sari, S.Kep, Ns
    drh. Gilang M Putra

Scroll to Top